Have you ever seen marketing advertisements on tech magazines promising 20% energy savings by simple replacing your “bad”compressor valves by the so-called “high efficient” ones? I have seen a lot and always been very skeptical to those promises. However, instead of keeping ignoring it, I decided to go a little deep and try to figure out a way to simple check whether or not those savings are something feasible without measuring anything.
If you ever take thermodynamics you may remember the Carnot cycle. It basically states the maximum efficiency a heat engine can achieve. I don’t mean to derive complex thinking here but I would like to grab this idea of the maximum expected efficiency or, putting in our context, the maximum power savings one can expect. You will be surprised how simple is that.
Ok, let’s dive in.
Let’s go back to basics a little and check out the pV-diagram of a single acting cylinder of a reciprocating compressor. I am not going into too many details of the whole gas compression process since this is very well documented and there are too many online resources out there. What is important here is to know that the power consumed by the compressor cylinder is proportional to the total area inside of the pV-diagram. This area is composed by the adiabatic horsepower which is the minimum power required to raise the pressure from suction to discharge and the valve losses horsepower induced by the suction and discharge valves (Figure 1).

So, why this is important? The compressor driver, an electric motor or engine, does see and feel the cylinder horsepower. The current drawn by the electric motor or the engine fuel consumption are measures of the compressor cylinder power required which is the pV-diagram area times compressor run speed (rpm).
Everyone wants to pay a cheaper electricity bill or consume less fuel during the compressor operation for the same amount of gas flow (capacity); therefore, it is reasonable to assume that using compressor valves that adds less power will reduce that bill. Indeed, but the question remains: How much we can expect?
We can easily think on a function that take a ratio between the cylinder horsepower using the existing valves and proposed valves. This ratio will represent the power savings. Thus, looking at the pV-diagram we can write the following:
- cylinder horsepower using valve Set 1 (existing)
- cylinder horsepower using valve Set 2 (proposed):
The power savings would be :
In order to compare “apples to apples” the compressor operation condition before and after the valve change should be evaluated at the same set of suction and discharge pressures and run speed. This is to ensure that the horsepower will be evaluated at the same flow. Therefore, we can conclude that the adiabatic horsepower should remain the same for a reasonable comparison.
In order to compare “apples to apples” the compressor operation condition before and after the valve change should be evaluated at the same set of suction and discharge pressures and run speed. This is to ensure that the horsepower will be evaluated at the same flow. Therefore, we can conclude that the adiabatic horsepower should remain the same for a reasonable comparison.
Now, let’s introduce some variables:
- the ratio between valve loss of the existing valves and adiabatic horsepower.
- valve loss reduction or increase. the ratio between valve losses of the proposed and existing valve designs.
- valve loss percent.
Now, making Aa1 = Aa2 and taking the P2/P1 as a function of t :
It can be easily be proved that:
Our function becomes:
The function above represents the ratio between the power consumptions before and after a valve change where L represent the inicial valve loss percent of the existing valve set.
We need to make just two more adjustments to make it prettier.
And finally our final function becomes:
Where:
a) L is the initial valve loss (suction + discharge) percent of the existing valve set.
b) r is the percent of reduction or increase in relation to the initial valve losses.
c) X(r) is the function that represents the power saving or power increase (depend whether r is a reduction or increase).
and….simple as that! It looks so obvious!
Now, let’s see one example by plotting this function assuming the inicial valve loss is 20% (L=0.2).

Figure 2. Plot of X(r) for L = 0.2.
What is that mean?!
When the valve loss reduction is equal to 1 (r = 1), this means 100% of power loss reduction. This is the maximum reduction it can occur. Is the same as removing all valve losses. Therefore, the maximum power saving we can get is exactly the same as the initial valve power loss, which is equal to L – in this case 20%. If r = 1 is interpreted as an increase that means 100% increase in power loss and the cylinder horsepower will increase by 20%.
Analytically, another way to look at it is if r is a reduction then r > 0, so at r = 1 implies t = 0, since r = 1 – t. So, Aloss_2 = 0 is the only solution. This means a “perfect” valve set that produces no loss at all. This does not exist in practice since every valve will produce some degree of loss. On the other hand, if r is an increase then r < 0, so at r = – 1 implies t = 2, so Aloss_2 = 2 * Aloss_1 or 100% increase.
To keep it simple, we can simply forget the negative part and think the function X(r)driven by r : if r is a reduction the function outputs a reduction and if r is an increase the function outputs an increase.
Therefore, the “x-scale” of this plot can be set from 0 – 1 and the “y-scale” set from 0 – L. The function is always a straight line from de origin (0,0) to the (1, L).
One more example.
Let’s say a compressor valve manufacturer claims it can offer a “high efficiency” valve that can produce 20% cheaper electricity bill by simply replacing the existing valves. Well, this is obvious a really good thing, but, would that be possible?! If your compressor is currently running at an initial valve loss of 20%, in order to have 20% of power savings means that the new set of valves would have to produce no losses at all! With the concept above you can immediately conclude that this is something impossible to happen.
You can ask: “well, I have no idea what my current valve losses is, how do I know whether or not a power saving is reasonable? How would that help?”
Ok, that’s a really good question.
I can start answering by saying that most compressor OEMs size the valves in order have power losses less than 10% on suction and 10% on discharge. Thus a combined valve loss of 20% would be a considerable number. There are very specific cases where losses can be even higher than that, especially in low compression ratio or high speed applications in gas transmission compressors, but in the majority of cases a typical combined valves loss are in the range of 10% (Ls = 5%, Ld = 5%). In extreme cases, you can find more that 30% losses in a compressor cylinder, but is not typical, and the causes should be investigated if this is occurring. So, as a rule of thumb we can use L = 10% as a guideline for now.
I also know from experience that typically we can reduce the valve power loss in the ranging from about 5% to 30% (r values) by changing valve parameters such as valve lift and equivalent flow area. Of course, this will depend on the current design and whether or not there is room for such improvements. There are cases where the existing valves are very poorly designed and we can actually reduce even more than 30% on power losses. As a guideline keep 5% to 30% in mind for now.
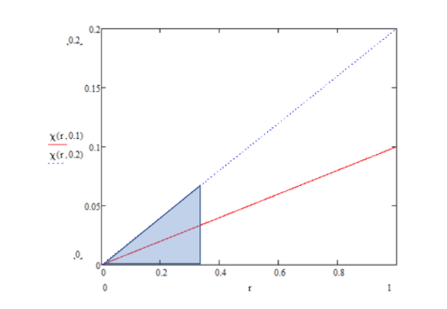
We can mark an “usable” area using the above rules of thumb. The red line is a typical 10% and blue dashed line would be a “maximum” 20% keeping in mind that higher initial losses can occur in specific cases.

Figure 3. Plot of X(r) for L = 0.2 and L=0.3. Shaded triangle showing the “usable area”
From the usable area selected above, we can say that in the “best case” scenario using L=20% and r = 30% the maximum expected power savings is 6%. A reasonable number would be for L=10% and r=10% would be 1%. Therefore we can expect a power savings in between 1% – 6 % as a reasonable range. Of course each scenario should be evaluated individually and it will most dependent on the initial condition the compressor is currently operating, however, with this method we can have a fairly good idea of how much to expect.
Conclusion
High horsepower savings typically above 10% are expected in very rare cases where the existing valves are poorly designed or in low compression ratios/high speed applications. In such cases the existing valves should be evaluated to see whether or not there is room for improvements in the valve lift and effective flow area for less power losses. New designs can also be proposed taking into consideration the maximum effective flow area for the given diameter. Caution should be exercised to not overlook reliability parameters at the expense of high efficiency. Reasonable savings for typical applications are in the range of 1 – 6%. Measuring this in the field for performance evaluation is very challenging and can be done with specialized equipment and procedure. Perhaps a topic for the next article.
Of course higher savings can be achieved by improving the overall efficiency in terms of better cooling systems, lubrication, suitable pulsation bottles and so forth and not only looking to the compressor valves. This article however focused on possible power savings strictly coming from the valves.
Now, next time you see some advertisements out there be aware: “Fake news” are everywhere.
Author: Rafael Hughes is a mechanical engineer with over 25 years of experience in reciprocating compressor systems, dynamic modeling, and field diagnostics. As the founder of Hengix, he provides independent engineering analysis focused on pulsation control, mechanical integrity, and API compliance in critical industrial applications.
